D5渲染器官方社区
3dmax无法同步bug
互助小组
542335129
2026 年4 月 8 日 05:30
1
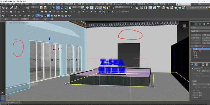
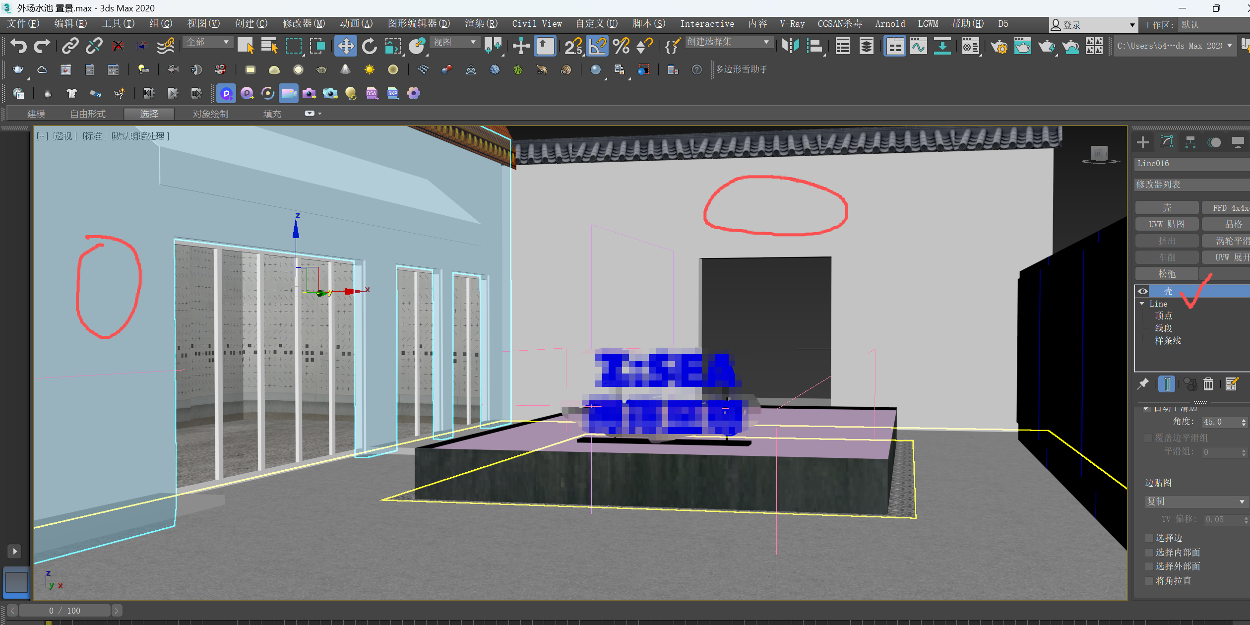
问题现象:在已开启D5后,回3dmax修改墙体结构,回到D5后无法显示墙体
*点击同步按钮和实时按钮都没有用,必须重启D5才能同步上,这是什么bug呢,或者是需要我哪里按一下
3aa77398cd6790dee47092846224c284
2523×1296 3.38 MB
e82875f55acc0204044a96f477c9d43a
2520×1260 867 KB
3f6122c6cc0a63074a43333b3ff9fa06
2526×1314 2.95 MB
Ryannnn
2026 年4 月 8 日 05:48
2
您好,请问您当前使用的插件版本和D5版本是?方便录屏我们看下操作吗?