D5渲染器官方社区
网页版的SU可以连接D5吗?
工作流
xxdzhxxdzh
2025 年8 月 25 日 07:47
1
1.室内
2.资金不够
3.现在不敢随便下载软件,就想问一下,网页版的免费SU可以和D5连接吗?我拿那个来练习使用
916229712
2025 年8 月 26 日 03:02
2
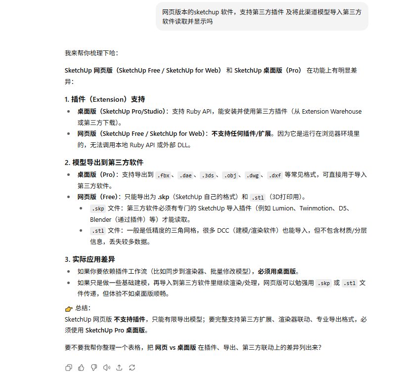
ai了一下(试了下载为skp D5render确实可以直读
image
821×753 84.2 KB
xxdzhxxdzh
2025 年9 月 4 日 09:28
3
谢谢